試驗設備
- 發布日期:2018/08/07
- 發布單位:台南分局度量衡科
- 資料點閱次數:6144
主要檢定設備:標準量槽、壓力計、試水臺、非連續運轉設備、浮子式流量計等。 檢定項目:口徑50mm以下之水量計(水表)。 測試項目:壓力檢驗、器差檢驗、壓力損失檢驗、防磁檢驗、加速磨耗檢驗及加速磨耗檢驗後器差檢驗等(口徑50mm以下之速度型水量計)。 1.水量計檢定設備

設備功能:測試水量計之器差。
2.非連續運轉測試設備

設備功能:使水表進行10萬次非連續運轉。
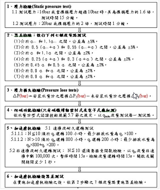
作業流程圖水量計型式認證程序(口徑13-50mm速度型噴嘴式)(附件1)
主要檢定設備:1.輪檢器 2.空壓機 3.穩壓桶 4.空氣濾淨器 5.變頻器 6.字幕機 7.工業電腦 8.空調風扇等等
檢定項目:計程車里程計費表。
檢定標準:依據經濟部標準檢驗局計程車計費表檢定檢查技術規範。
檢定時間:上午09:00~12:00;下午13:30~17:00。
檢定規費:$200(元/次);為鼓勵檢定不合格之計程車能盡速處理不合格之里程計費表,同意司機於隔日之前返回檢定,將不再收取檢定費用。
檢定儀器設備:輪行檢定設備

設備功能:測試計費表之器差。
作業流程圖(附件2)
主要檢定設備:標準量桶、標準量槽、檢定平台、量杯、出水管。
檢定項目:量桶及量槽。
檢定標準:依據液體用量器檢定檢查技術規範。
檢定規費:依量桶槽尺寸收費。
檢定儀器設備:
1.10L及20標準量桶(廠牌:欣原)
2. 50L、100L及200標準量槽(廠牌:欣原)


設備功能:量桶(槽)之體積比對。
作業流程圖:(附件3)
主要檢定設備:標準法碼、質量比較儀、電子天平、固定式起重機、電動堆高機。
校正項目:1000kg法碼,材質可為不銹鋼或鑄鐵。
校正標準:依據經濟部標準檢驗局臺南分局第四課大質量校正工作說明。
校正規費:新台幣2800元/只。
校正儀器設備:
1. 質量比較儀(Mettler/ XP1003KM),最大秤量1100kg,最小分度值0.5g。 
2. 電子天平(生泰/ RI5000),最大秤量1200kg,最小分度值10g。
3. 標準法碼(生泰),1000公斤E2級。

設備功能:質量比對與顯示。
校正流程圖:(附件4)
擴充不確定度:Mettler-XP1003KM:15g,生泰-RI5000:20g。
校驗項目:法碼。
校驗標準:依據經濟部標準檢驗局法碼校驗標準作業程序。
校驗規費:依法碼質量大小收費。
校驗儀器設備:
1. 標準法碼:(附件5)
2. 電子天平:(附件6)



作業流程圖:(附件7)
附件下載
- 附件1-水量計型式認證程序下載次數:494
- 附件2-計程車計費表輪行檢作業流程圖下載次數:781
- 附件3-液體用量器檢定作業流程圖下載次數:446
- 附件4-大質量法碼校正流程圖下載次數:1567
- 附件5-標準法碼下載次數:440
- 附件6-電子天平下載次數:416
- 附件7-法碼校驗作業流程圖下載次數:564
